解决方案查找器 技術支援

6 sd106ei

六通道SCALE™-1驱动核心

此產品處於已停產狀態且不再提供。
建议选择: 2 sc0108t
應用
电机控制图标
太阳图标
铁路图标

產品詳情

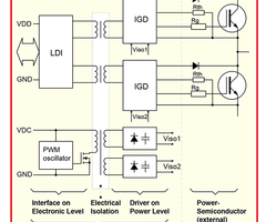
6SD106EI系列6通道SCALE-1驱动内核,适用于1700 V以下的igbt,栅极电流能力为±6 a,针对50 a至200 a的igbt进行了优化。六个驱动通道之间的电气隔离控制电子和电力部分。栅极电压为±15v。
每个通道都配备了可编程的vce监控功能,防止短路和过流。

该驱动器配备了CONCEPT的SCALE-1驱动芯片组,可以在两种模式下运行:既可以使用两个独立的驱动通道,也可以作为具有内部死区生成的半桥驱动器。

集成的电隔离DC/DC变换器提供每通道1w的驱动功率。

最高的可靠性
SCALE-1驱动器自1999年起被确立为工业标准,6SD106EI已在众多工业和铁路应用中得到验证。雷电竞靠谱吗

关键特性

  • 适用于1700V以下的igbt
  • 接口为5V…15V逻辑电平
  • 施密特触发器的输入
  • 短路和过流保护
  • 电源欠压锁定
  • 隔离DC/DC变换器
  • 信号变压器隔离
  • 孤立状态反馈
  • 可靠,使用寿命长

資源