명세서
关联的产品编号
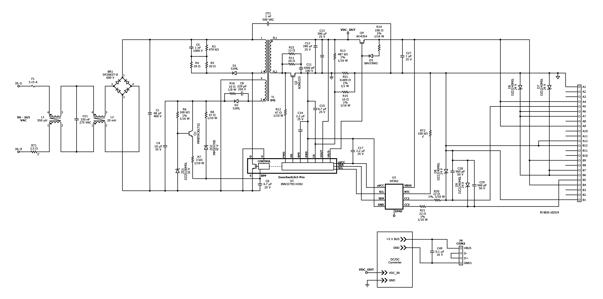
INN3379C-H302
设计类型
参考设计报告(RDR)
토폴로지
飞回来
rohs?
是的
Vout(变量)
5.00 v
Vout(变量)
9.00 v
Vout(变量)
12.00 v
Vout(变量)
15.00 v
Vout(变量)
20.00 v
vin(最小)
90
VIN(最大)
265
可变功率输出
예
P(noload)
75.00兆瓦
CV/CC
CV/CC
效率
90.00%
欧盟ERP兼容?
是的
절연?
是的
输出数量
2
출력전력
42.00 w
OVP?
是的
PFC?
不
相关零件
INN3379C-H302
Gerber文件
RDR-848_GERBER.ZIP



