ソリュションファンダ 寻求技术支持

LinkSwitch-PH

一次側制御による定電流出力のワンコンバータ型PFC及びトライアック調光機能を搭載した领导ドライバIC

これは,新しい設計には推奨されないアクティブ製品です。
アプリケ,ション
商业/工业照明图标

製品詳細

概要

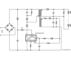
LinkSwitch-PHにより0.9以上の力率,トライアック調光機能と高効率を必要とする领导ドライバの実装が劇的に簡素化されます。この高集積ICは極めて高い力率と高精度な出力電流制御機能を備えた新たな制御技術を導入しており,力率改善に必要な受動回路やフォトカプラ,2次電流制御回路が不要となります。

各デバイスには,725 VパワーMOSFET,連続モードで動作するPWMコントローラ,自己バイアス用の高圧電流源,周波数ジッタリング機能,パルス・バイ・パルス・カレントリミット及び自動復帰タイプ過熱保護回路が単一IC上に集積されています。

製品ハ▪▪ラ▪▪ト

オフラ▪▪ン领导了ドラ▪▪バを劇的に簡素化

  • ワンコンバ,タ型PFCの搭載と高精度な定電流(cc)出力
  • フリッカの無い位相制御機能付きトラ@ @アック調光機能
  • フォトカプラ及びすべての二次電流制御回路が不要
  • フィ,ドバック回路のすべての位相補正回路が不要
  • シンプルな一次側PWM調光ンタス

高精度で安定した性能

  • ク▪▪ックスタ▪▪トアップ時間
  • トランスの▪▪▪ンダクタンスのバラ▪▪▪きを補正
  • 入力電圧の変動を補正
  • 周波数ジッタリングによりemiフィルタのサemcズとコストを大幅に削減

優れた保護機能及び安全機能

  • 短絡保護回路によるオ,トリスタ,ト機能
  • オ,プン回路故障検出モ,ド
  • 自動復帰タ@ @プ過熱保護機能
  • 基板上及びICパッケージ上の双方において,排水ピンとそれ以外の信号ピン間の高耐圧沿面距離要件に適合

瓦)®—高エネルギ効率テクノロジ

  • 低待機電力(230 VAC入力時50 mW未満),リモトON/OFF機能付き
  • 電流センス抵抗が不要-非常に高効率

グリ,ンパッケ,ジ

  • ハロゲン化合物不使用,RoHS指令適合パッケ,ジ

リソス