
選用功率集成產品,可輕鬆符合能源之星,耗能產品節能化設計指令(EuP)以及其他新制定之節能標準的要求。
專門設計待機與無負載電源供應器的人員可使用π產品協助其符合EC節能化設計很多6(待機和關機模式)和7(外部電源供應器)的標準要求。更多資訊,請瀏覽:
功率集成IC產品具備節能功能,能實現極低待機/無負載功率
下圖顯示不同π產品系列在增加負載時,輸入功率與輸出功率的關係。(如需更多詳細資訊,請按一下圖片)。
以下顯示應用CAPZero, SENZero和LinkZero-AX達成低於10兆瓦的超低,無負載功率。
無負載功耗
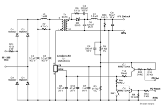
1.5 w無負載功率為零的返馳式電源供應器
PD模式無負載輸入功率與線間輸入電壓的關係,25ºC,50 Hz。進行測量之前230 VAC下30分鐘駐留時間(停留时间)。 |
電路圖:使用LinkZero™-AX的1.5 W非隔離式返馳式電源供應器 |
|
|
15w PC备用
精良的變壓器設計將此15 W解決方案的無負載功耗從29 mW降至不足20 mW |
使用TinySwitch-III之15 W電源供應器;230年Vrms無負載條件下輸入功率小於20 mW |
|
|
30w PC备用
零負載輸入功率與輸入線間電壓,室溫,60 Hz的關係。 |
使用TOPSwitch®-JX TOP265EG的高效能12v, 30w待機電源供應器 |
|
|