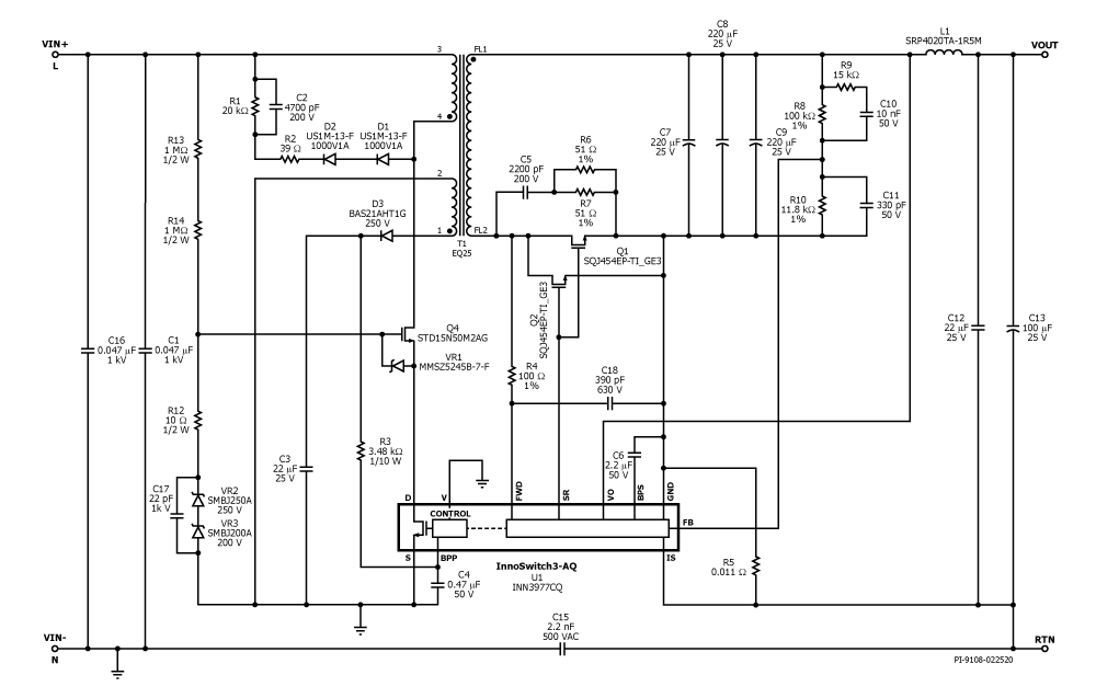
DER-859Q-使用Innoswitch3-AQ的30-925 VDC输入的800 V巴士的30 W电源
30 W使用Innoswitch3-AQ(INN3977C)的StackFet紧急或备用电源
- 高输入电压用于汽车使用
- 输入:30 VDC - 921 VDC
- 输出(30 VDC - ):12 V / 0.3 A
- 输出(60 VDC - ):12 V / 1 A
- 输出(400 VDC - ):12 V / 2.5 A
30 W使用Innoswitch3-AQ(INN3977C)的StackFet紧急或备用电源
